The Value Generating Mechanisms of Open Government Data
DOI:
https://doi.org/10.5278/ojs.persk..v12i23.489Keywords:
Open Government Data, Value, Generative MechanismsAbstract
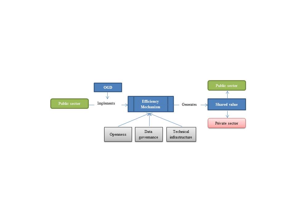
Recent trends towards openness and technical connectivity have offered the ability to drive massive social and economic change; however they demand a redefinition of relationships. We have observed a move from a polarized world where companies operate in economic markets while governments drive social progress, to an interconnected, networked world of shared resources and co-creation. One of the trends driving this change is open government data. This paper presents a framework of four value generating mechanisms from use of OGD. The framework makes it easier to compare and communicate different pathways to value generation, while highlighting the current tensions between the private/public and economic/social domains. Our proposition is that these tensions bring about possibilites for synergies and value enhancement.
Downloads
Additional Files
Published
Issue
Section
License
Authors publishing on Geoforum Perspektiv retain full but non-exclusive rights in their articles, and are required to use the Creative Commons license CC by-nc 4.0 when submitting their work.